Decode Your
Mainframe

Extract business rules from COBOL & JCL. Accelerate modernization by automatically reverse engineering your applications.

Designed for real-world enterprise mainframe environments

Control Your Mainframe Future

📊

Analyze

Parse COBOL and JCL to build a knowledge base of your codebase, revealing architecture and hidden logic.

📋

Understand

Create a living inventory of programs, dependencies, and data flows with clear documentation.

🔍

Detect

Uncover dead code, complexity hot spots, and technical debt buried in legacy systems.

🚀

Modernize

Turn insights into action. Plan migrations, write specs, and align teams around clean architecture.

Mainframe Code Unlocked

COBOL Program Analysis

Get a complete overview of your COBOL codebase including dependencies, call graphs, and dead code detection. Document business logic while ignoring boilerplate.

  • ✓ Dependency & call graphs
  • ✓ Dead code detection
  • ✓ Complexity metrics
  • ✓ File usage analysis
Learn more →
COBOL Analysis Report

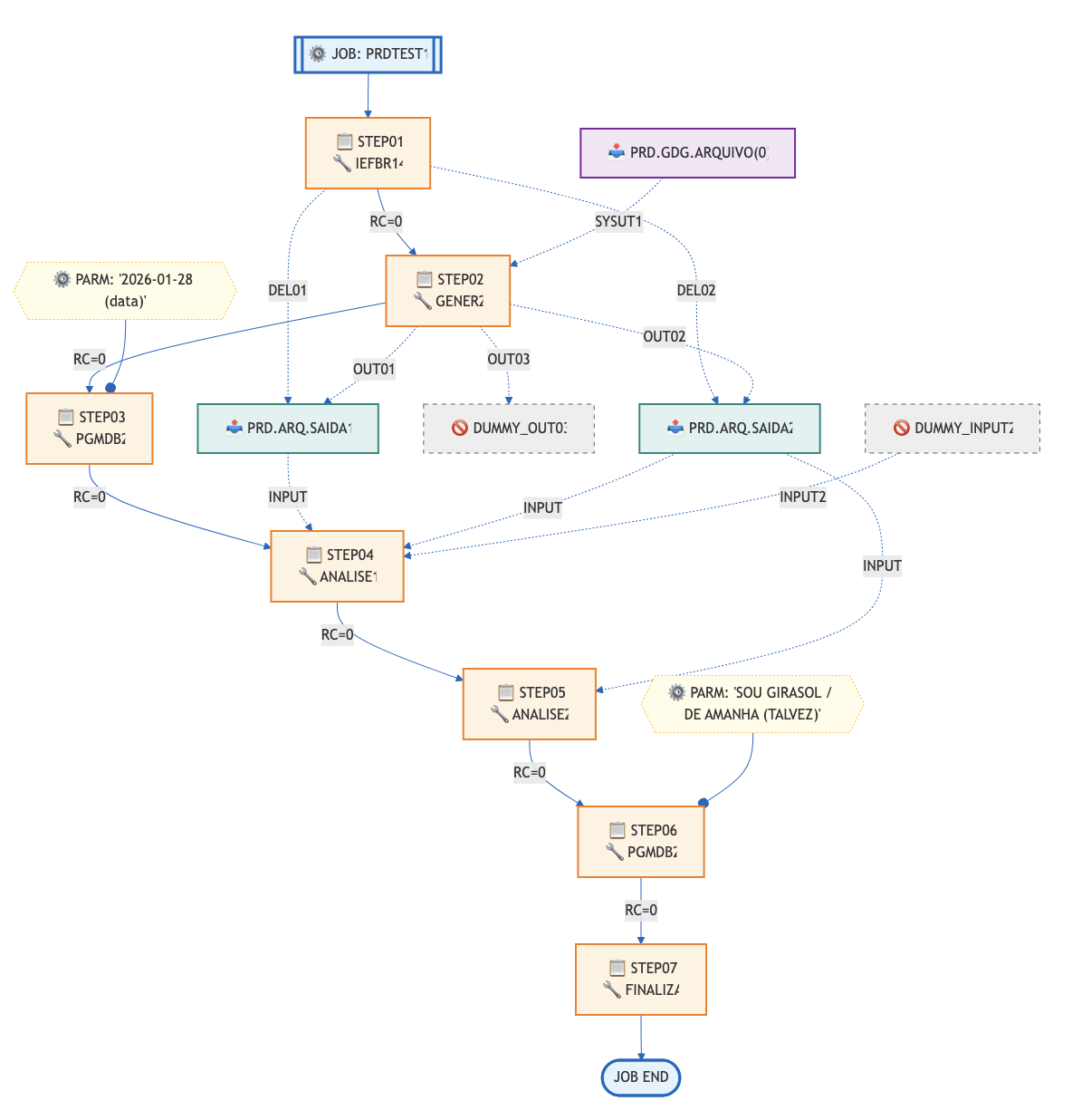
JCL Job Flow Visualization

Automatically generate interactive diagrams showing job execution flow, step dependencies, and dataset relationships.

  • ✓ Job flow diagrams
  • ✓ Conditional logic mapping
  • ✓ Dataset dependencies
  • ✓ Dummy file detection
Learn more →
JCL Flow Diagram

Cross-System Data Lineage

Track data flows from COBOL file I/O through JCL datasets and batch jobs. Understand how data moves across your entire system.

  • ✓ End-to-end tracing
  • ✓ Impact analysis
  • ✓ Dependency mapping
  • ✓ Regulatory compliance
Get started →
📊 Cross-System Mapping

Advanced Lineage Visualization coming soon

Built for Modernization Teams

CIO

Accelerate timelines, de-risk initiatives, free operational budgets

Solution Architect

Plan migrations without relying on mainframe experts

Developer

Understand every part of the code and how it connects

Business Analyst

Extract business rules from decades-old code

Concrete Outputs, Not Promises

LensCodex generates deterministic technical artifacts directly from source code.

JSON

Machine-readable system metadata including programs, files, datasets, calls, and execution relationships.

Markdown

Human-readable technical documentation generated deterministically from real code structures.

Graphs

Program, file, and job dependency graphs representing control and data flow across the system.

Enterprise-Grade Security

🔒

Secure & Confidential

Your source code is handled under strict confidentiality. Never retained, redistributed, or reused.

Fast & Scalable

Process thousands of programs in hours, not weeks. Scales to any codebase size.

Accurate Results

Deterministic analysis ensures every dependency, call, and flow is correctly identified.

Ready to Decode Your Mainframe?

Join enterprise teams modernizing COBOL and JCL systems with confidence

Get a Demo